九机网是一款专注于3C电子数码产品零售的线上平台,以IT技术为支撑、用户体验为核心,致力于运用线上线下相结合的新零售模式,提供极致的消费体验,涵盖3C零售、物流配送、旧机回收、IT项目研发等业务。回收过程标准透明,提供旧机整机备份服务,并当场粉碎旧机所有数据,快捷的旧机回收交易和专业的质检服务保护用户隐私权益。二手良品均来源合法正规渠道,保正品,外观成色好,功能正常,通过质检工程师32项深度功能检测,享有7天无理由退货、1年质保的服务保障。
1、首先要获得久久租优惠劵,没有获得此优惠券是无法租用手机的
2、久久租优惠劵获得方式可以前往首页参与九机的各类活动,即有机会获得优惠券,活动信息请持续关注九机各促销活动信息及广告内容。

3、获得后即可使用,使用方式就是前往软件相关选机页面中选择心仪宝贝,确定租期,然后“提交订单”前往订单详情页面

4、在确认订单页面,找到“优惠券”,点击后进入优惠券管理页面

5、点击“提交订单”按钮,完成优惠券使用操作。
6、可前往我的页面下点击【租机订单】查看订单情况

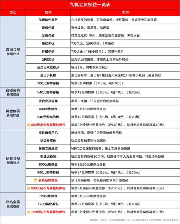
会员等级分为普通会员、青铜会员、白银会员、黄金会员、钻石会员、双钻会员。各等级会员权益如下表所示:

1、全品类电子产品覆盖,以手机为核心,涵盖电脑办公、数码配件、智能设备等3C产品,提供一手优品与二手良品双选择。
2、多元化衍生服务,旧机回收流程标准化透明化,提供换新补贴,支持旧机数据当场粉碎,确认保护隐私信息不泄露。
3、会员体系与权益,享生日礼包、积分兑换、专属客服通道等福利。例如,钻石会员可享免邮权益及优先取机。
1、业务方面,所有二手设备均通过32项深度质检,提供7天无理由退货、1年质保,官方自营杜绝第三方风险。
2、售后保障完善,硬件享受国家三包服务,软件终身免费维护,维修提供备用机,简单问题立等可取。
3、社区化运营,通过拼团、限时抢购等活动促进社交裂变,例如拼团失败自动退款并鼓励重新组团。
v5.8.1版本
1. 修复已知问题,提升用户体验。